中国食品企业温室气体排放报告
发布时间:2020/4/12 8:56:01 发布者:德信网页版集团

中国食品企业温室气体排放报告

  报告主体(盖章):德信网页版

报告年度:2019年

编制日期:2020年1月20日


        根据国家发展和改革委员会发布的《食品、烟草及酒、饮料和精制茶企业温室气体排放核算方法与报告指南(试行)》(以下简称《指南》),本报告主体核算了2019年温室气体排放量,并填写了相关数据表格。现将有关情况报告如下:

  企业基本情况

  德信网页版(以下简称“德信网页版集团”)成立于2011年4月,是一家以标准化、规范化、集约化和产业化为导向的高科技农牧企业,公司主营业务包括饲料、动保、育种、原料贸易、农业互联网等产业。2017年9月,德信网页版集团在上海证券交易所挂牌上市(股票简称“德信网页版生物”,股票代码:603363)。

  德信网页版集团自成立以来,通过持续的技术创新、产品升级和品牌推广,竞争力不断增强,现已成为国内大型猪用饲料生产商之一,市场覆及全国大部分省、市、自治区,拥有百余家分子公司、4000多名员工。2018年,德信网页版集团饲料总产量170.2万吨,国内同行业排名第23位;猪饲料产量160.8万吨,国内同行业排名第13位;猪预混合饲料产量7.9万吨,国内同行业排名第3位。

  集团高度重视科研创新工作,公司先后获批建立了“福建省企业技术中心”、“福建省重点实验室”、“福建省工程技术研究中心”等研发平台及博士后创新实践人才培养基地、畜禽养殖污染控制与资源化利用国家工程实验室实验基地。公司先后获得“中国驰名商标”、“国家知识产权优势企业”、“福建省科技型企业”、“饲料质量管理安全规范示范企业”“福建省农业产业化龙头企业”、“福建企业100强”等荣誉称号,并获得国家科学技术进步奖二等奖、四川省科学技术进步奖一等奖、湖南省技术发明奖一等奖、2018年中国科学院科技促进发展奖等奖项。截至目前,集团及下属控股公司共拥有专利近300多项(其中发明专利57项、实用新型专利224项、外观专利52项),计算机软件著作权106项,国家核心育种场2家,国家知识产权优势企业4家、高新技术企业7家,国家饲料质量安全管理示范企业3家、省级工程技术中心2个、省级农业产业化龙头企业8家。

  二、温室气体排放

  本报告主体在本年度核算和报告期内温室气体排放总量为4003.83吨二氧化碳当量。其中电力净购入量排放量为2047.2吨二氧化碳;热力净购入量排放量为1956.63吨二氧化碳。

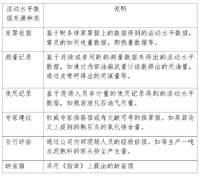
 三、活动水平数据及来源说明

  根据活动水平数据的获得方法,本报告对活动水平数据的来源进行了分类,其分类方法和说明如下表所示:

  本报告中采用的活动水平数据及来源如下表所示


  四、排放因子数据及来源说明

  根据《指南》要求,报告主体应报告消耗的各种化石燃料的单位热值含碳量和碳氧化率,脱硫剂的排放因子,净购入使用电力的排放因子。本报告中采用的排放因子及来源如下表所示:

      附   表1 报告主体二氧化碳排放量报告

  附  表2 报告主体活动水平数据

 附  表3 报告主体排放因子和计算系数

 附  表1 报告主体二氧化碳排放量报告

  附  表2 报告主体活动水平数据

附  表3 报告主体排放因子和计算系数

德信网页版,地址: 福建省漳州市芗城区石亭镇兴亭路和宝莲路交叉处, AONONG
© 2011-2020 All rights reserved 闽ICP备11012412号-1

猪OK德信网页版OA